Vinay Samuel
CS Masters Student at University of Maryland College Park
vsamuel [at] umd [dot] edu
College Park
CS Masters Student at University of Maryland College Park
vsamuel [at] umd [dot] edu
College Park
I am an incoming Machine Learning Research Intern at Scale AI for Summer 2026 and am a CS Masters student at UMD College Park, working on LLM agents and alignment/controllability. I received my BS in Statistics and Machine Learning from Carnegie Mellon University in May 2025.
Currently I am conducting research under Dr. Furong Huang on Self Improvement for LLM Agents and Dr. Mohit Iyyer on reversing LLM Alignment Tax. Previously, I had the privilege of being mentored by Dr. Daphne Ippolito, Dr. Karthik Narasimhan, and Dr. Diyi Yang.
My work has been published in ACL, EMNLP, ICLR, COLM, and COLING.
| Jan, 2026 | Collaborative Gym: A Framework for Enabling and Evaluating Human-Agent Collaboration accepted at ICLR 2026. |
|---|---|
| Nov, 2025 | Towards Data Contamination Detection for Modern Large Language Models: Limitations, Inconsistencies, and Oracle Challenges accepted at COLING 2025. |
| Sep, 2025 | Started at UMD College Park. |
| Aug, 2025 | PersonaGym: Evaluating Persona Agents and LLMs accepted at Findings of EMNLP 2025. |
| Aug, 2025 | CIE: Controlling Language Model Text Generations Using Continuous Signals accepted at EMNLP 2025. |
| Jul, 2025 | NOVELTYBENCH: Evaluating Language Models for Humanlike Diversity accepted at COLM 2025. |
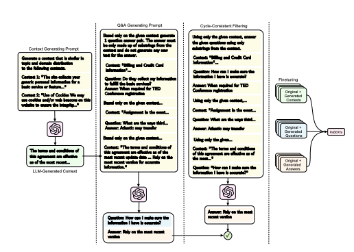
| Jul, 2024 | Can LLMs Augment Low-Resource Reading Comprehension Datasets? Opportunities and Challenges accepted at ACL SRW 2024. |
| Jun, 2024 | ImplicitAVE: An Open-Source Dataset and Multimodal LLMs Benchmark for Implicit Attribute Value Extraction accepted at Findings of ACL 2024. |